It's here: Testing for EPA
The Arrival of Wound Diagnostics
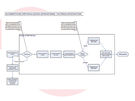
Assessing for EPA to determine appropriate care pathway for venous leg ulcers in the UK
Jacqui Fletcher, Senior Lecturer, Wound Healing Research Uni
Assessing for EPA to determine appropriate care pathway for venous leg ulcers in the UK
Jacqui Fletcher, Senior Lecturer, Wound Healing Research Uni